Use cases

From architecture to strategy, model what matters

Planalyze helps teams move beyond static diagrams and spreadsheets to a connected model they can explore, communicate, and analyze.

Strategy cascade diagram linking goals, measures, initiatives, and products

Portfolio planning

See where investment is going

Capture initiatives, investment, priorities, and outcomes in one place. Visualize the portfolio and support planning decisions with connected data rather than isolated spreadsheets and slides.

  • Understand where investment is concentrated
  • Compare initiatives across the portfolio
  • Support planning and prioritization decisions
Chart showing initiative investment across a portfolio

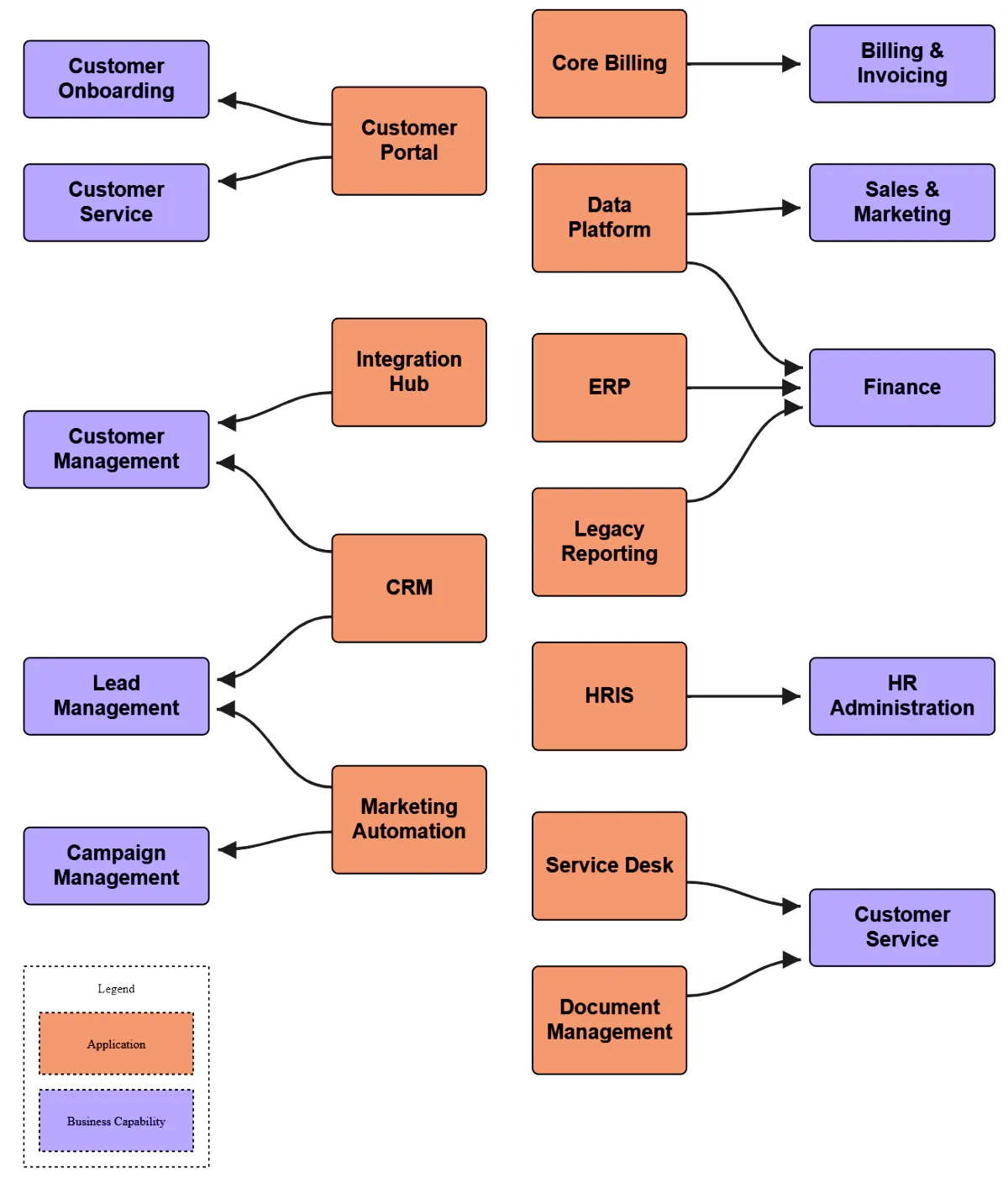
Business capability mapping

See which systems support which capabilities

Map applications to the business capabilities they support, so you can see where dependence is concentrated and where investment or change will have the biggest impact.

  • Show which capabilities rely on which systems
  • Connect business and technology clearly
  • Support capability and investment discussions
Diagram showing applications mapped to the business capabilities they support

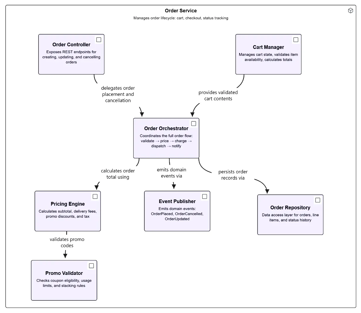
Architecture and integration

Drill into how systems work internally

Move from high-level landscapes to detailed component views, so teams can communicate internal structure, responsibilities, and dependencies more clearly.

  • Show internal building blocks clearly
  • Support deeper architecture conversations
  • Keep detailed views connected to the wider model
Detailed component diagram showing internal system structure and relationships

Portfolio analysis

Compare cost, fit, and legacy risk

Analyze current and legacy systems together so you can see where cost, technical health, and functional fit are aligned — and where rationalization or modernization should be prioritized.

  • Compare current and legacy platforms
  • Spot high-cost, low-fit candidates
  • Support rationalization decisions
Bubble chart comparing annual cost, fit, and legacy systems across an application portfolio

What teams achieve with Planalyze

A clearer view of what exists

Replace scattered documentation with a single connected model of your landscape.

Better communication across stakeholders

Turn complexity into clear visual stories that technical and business audiences can follow.

Connected analysis instead of isolated diagrams

Analyze cost, fit, and risk across your portfolio with data that stays connected.

More confident decisions

Understand dependencies and impact before committing to change.

Want to explore your own use case?

Join the beta and start building a connected view of your architecture.