Application landscape

Stop managing your architecture in spreadsheets and static diagrams.

Planalyze brings your applications, capabilities, and dependencies into one shared, visual model — so you can see how everything connects and what changes mean.

Built for analysts, architects, strategists, planners, and advisors.

Free during beta. Full access. No setup required.

Enterprise application landscape showing systems and relationships

Most organizations can't answer simple questions

What do we actually have?

Applications, platforms, and services are scattered across spreadsheets, wikis, and people's heads.

How do things depend on each other?

Dependencies between systems are invisible until something breaks or a migration stalls.

What happens if we change something?

Impact analysis means asking around and hoping someone remembers the full picture.

Strategic decisions are being made on partial views and oversimplified visuals.

System architecture

See how your systems actually connect

Explore how applications, APIs, and data flows connect across your environment — and understand dependencies before making changes.

  • Trace integrations across systems
  • Understand upstream and downstream impact
  • Move from diagram to data instantly
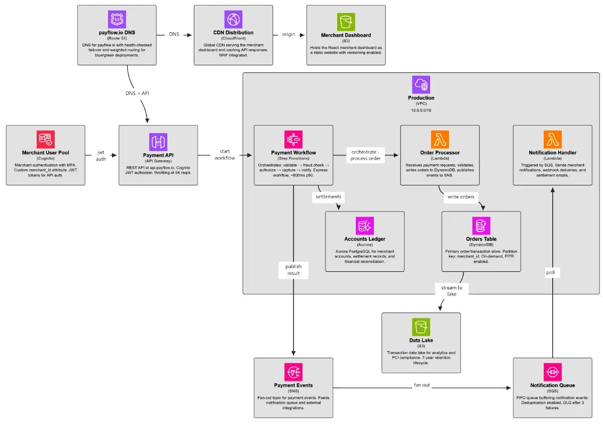
Cloud architecture diagram showing system components and data flows
Scatter plot showing application cost versus functional fit

Portfolio analysis

Make better decisions, faster

Analyze cost, fit, and criticality across your portfolio — and identify what to invest in, modernize, or retire.

Business capability view

Connect technology to business outcomes

Link applications to business capabilities and see where investment will have the greatest impact.

Business capability map with maturity and strategic importance indicators

Why not spreadsheets or diagram tools?

Spreadsheets

No relationships, no visualization

Diagrams

Pictures without data

EA tools

Powerful, but complex and slow

Planalyze

Visual, structured, and flexible

What you can do with Planalyze

See your full landscape in one place

Bring together applications, platforms, and services into a single shared model.

Understand dependencies before making changes

Trace how systems connect so you can assess impact before committing to a decision.

Communicate clearly to stakeholders

Turn complex architecture into clear, visual stories that anyone can follow.

Replace static diagrams with a living model

Keep your architecture current with a model that evolves as your landscape changes.

"This is the first time we've been able to explain our architecture without switching between five different tools."

— Early beta user

Start modeling what matters

Join the beta and start building a connected view of your architecture.

Free access. Full functionality.