How it works

Model what matters.
Visualize what connects.

Planalyze turns scattered information into a connected model you can explore as diagrams, catalogs, and analysis views.

1. Define the structure

Start with the things that matter to your organization

Create types such as Applications, Capabilities, Products, Teams, or Risks. Add attributes that matter to you, then define the relationships between them.

  • Types define categories of things
  • Attributes capture the details
  • Relationships define how things connect
Example metamodel showing types, attributes, and relationships

2. Add real-world data

Create the actual things you want to understand

Once the structure is in place, add real applications, business capabilities, products, initiatives, or any other instances that belong to those types.

  • Capture what exists today
  • Keep information connected
  • Build a shared source of truth
Detailed application landscape showing instances and relationships

3. Visualize the model

Turn the same model into different views

Use diagrams to communicate structure and relationships clearly. The same underlying model can support high-level landscapes, detailed architectures, or business views.

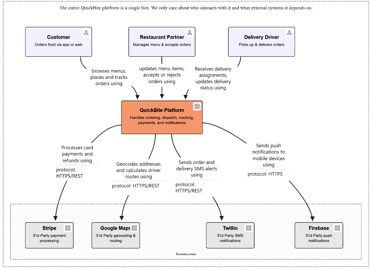
High-level system context diagram generated from the model

4. Analyse and act

Move from pictures to decisions

Because the model is structured, you can chart, compare, and analyze it. See cost, criticality, maturity, fit, or any other attributes that matter to your decisions.

Chart comparing application cost and criticality

One model. Multiple ways to understand it.

Planalyze helps you define structure, capture reality, visualize relationships, and analyze what matters — all in one connected system.

See how Planalyze works in practice

Join the beta and start building a connected view of your architecture.